In der Welt des Internet of Things kommt es nicht nur auf energiesparende Applikationen an. Das zeigt ein Blick auf die Datenübertragung. Wie sie optimiert werden kann, zeigt der Beitrag.
Funkende Geräte: Im Internet der Dinge kommt es auf eine sparsame Datenübertragung an.
Über die vernetzten Geräte des Internet der Dinge (IoT) lässt sich eine sehr große Anzahl verschiedener Geräte über Systeme für Datenübertragung und Datenkonnektivität miteinander verbinden. Mit dem Konzept bieten sich neue Chancen wie für Smart-Home, Smart City, Anwendungen für die Industrie, vernetzte Fahrzeuge oder eine verbesserte Gesundheitsfürsorge. Allerdings geht es beim Internet der Dinge (IoT) nicht einfach um neue Anwendungen und Dienste: Es schließt das gesamte technische Spektrum ein.
Dabei entwickelt sich die Technik: von den aktuellen LTE- und GSM-Mobilfunknetzen und deren Erweiterungen bis zu komplett neue Anforderungen. Der folgende Text beschreibt einige Techniken, um die Leistung mobilfunkgestützter IoT-Systeme zu optimieren und bei der Datenübertragung Bandbreite zu sparen.
Standardmäßige GSM/GPRS-Modems
Noch bevor mobilfunkgestützte IoT-Techniken wie Cat-M1, NB-IoT und EC-GSM in der Industrie ankamen, war der Bedarf hoch, Geräte miteinander zu vernetzen und Verbindungen zu ihnen herzustellen. Dazu gehörten Verkaufsautomaten, Wasserpumpen und Alarmanlagen für den Schutz von Eigenheimen. Bei diesen Anwendungen ist die Menge der zu übertragenen Daten relativ klein. Außerdem mussten sie nicht über Akkus betrieben werden, da sie bereits an das Stromversorgungsnetz angeschlossen waren. Selbst die Anforderungen an ihre Mobilität waren begrenzt.
Um diese Anwendungen zu ermöglichen, wurden üblicherweise standardmäßige GSM/GPRS-Modems verwendet, die ausreichend Datendurchsatz und Konnektivität boten. Will man Anwendungen und Dienste weiterentwickeln, ergaben sich neue Anforderungen. So sind viele vernetzte Geräte mit einer Batterie betrieben und auch das Zugangsnetz muss besser abgedeckt sein, damit der Zugriff auf Geräte möglich ist, die sich im Inneren von Gebäuden befinden und auf solche, die zur unteren Preisklasse gehöre.
Diese Anforderungen führen dazu, dass Techniken auf LTE und GSM entwickelt werden. Die erste LTE-basierte Technologie ist Cat-M1. Sie wird auch als LTE-M oder eMTC (= enhanced Machine Type Communication) bezeichnet. Sie ist als LTE-Kategorie M1 definiert. Danach folgte NB-IoT (Schmalband-IoT) oder auch LTE-Cat-NB1 genannt, die als LTE-Kategorie NB1 definiert ist. Die dritte mobilfunkgestützte IoT-Technik ist GSM-basiert und heißt EC-GSM (= Extended Coverage GSM) oder EC-GSM-IoT. Jede mobilfunkgestützte IoT-Technik verfügt über ihre eigenen Merkmale, definiert durch unterschiedliche Uplink- und Downlink-Geschwindigkeiten, Latenz und Abdeckung (Tabelle).
Daten zwischen Netz und Gerät
Bild 1: Die Steuerungs- und Benutzerebene.
(Bild: Anritsu)
Die Datenübertragung zwischen Netz und Gerät wird typischerweise über die Benutzerebene realisiert (Bild 1), die ausschließlich für die Übertragung von Benutzerdaten vorgesehen ist und keinerlei Signalisierungsmeldungen zur Steuerung des Geräts oder Netzes enthält. Benutzerdaten werden in IP-Pakete eingebunden und über einen speziellen Kanal mithilfe von Datenüberbringern zwischen dem Netz und dem Gerät übertragen.
Eine erfolgreiche IP-Verbindung erfordert ein paket-vermitteltes Datennetz (Packet Data Network, PDN), das die Zuordnung von IP-Adressen festlegt und die Knoten für die Übertragung der IP-Pakete bestimmt. Damit wird es möglich, innerhalb eines durch seine IP-Adresse bestimmten Netzwerkes Benutzerdaten von einem bestimmten Gerät zu einem bestimmten Knoten zu übertragen. Das Verfahren ist dort sehr effektiv, wo regelmäßig eine große Menge an Benutzerdaten übertragen werden müssen.
In diesen Fällen muss die im Zugangsnetz zur Verfügung stehende Bandbreite für die übertragenen Daten und den Übertragungsvorgang nicht optimiert werden. Ist jedoch das Aufkommen an Benutzerdaten sehr gering und die Übertragungen erfolgen unregelmäßig bzw. mit Unterbrechungen oder das Gerät braucht einen Mindestbetrag an Zeit für die Herstellung der Verbindung und die Übertragung, sind neue Übertragungsverfahren notwendig. Die genannten Verfahren basieren auf optimierte Transportprotokolle, um eine sehr kurze Verbindungszeit des Gerätes zu ermöglichen. Somit reduziert sich der Stromverbrauch und begrenzt gleichzeitig die notwendige Bandbreite für die Datenübertragung.
Stand: 08.12.2025
Es ist für uns eine Selbstverständlichkeit, dass wir verantwortungsvoll mit Ihren personenbezogenen Daten umgehen. Sofern wir personenbezogene Daten von Ihnen erheben, verarbeiten wir diese unter Beachtung der geltenden Datenschutzvorschriften. Detaillierte Informationen finden Sie in unserer Datenschutzerklärung.
Einwilligung in die Verwendung von Daten zu Werbezwecken
Ich bin damit einverstanden, dass die Vogel IT-Medien GmbH, Max-Josef-Metzger-Straße 21, 86157 Augsburg, einschließlich aller mit ihr im Sinne der §§ 15 ff. AktG verbundenen Unternehmen (im weiteren: Vogel Communications Group) meine E-Mail-Adresse für die Zusendung von Newslettern und Werbung nutzt. Auflistungen der jeweils zugehörigen Unternehmen können hier abgerufen werden.
Der Newsletterinhalt erstreckt sich dabei auf Produkte und Dienstleistungen aller zuvor genannten Unternehmen, darunter beispielsweise Fachzeitschriften und Fachbücher, Veranstaltungen und Messen sowie veranstaltungsbezogene Produkte und Dienstleistungen, Print- und Digital-Mediaangebote und Services wie weitere (redaktionelle) Newsletter, Gewinnspiele, Lead-Kampagnen, Marktforschung im Online- und Offline-Bereich, fachspezifische Webportale und E-Learning-Angebote. Wenn auch meine persönliche Telefonnummer erhoben wurde, darf diese für die Unterbreitung von Angeboten der vorgenannten Produkte und Dienstleistungen der vorgenannten Unternehmen und Marktforschung genutzt werden.
Meine Einwilligung umfasst zudem die Verarbeitung meiner E-Mail-Adresse und Telefonnummer für den Datenabgleich zu Marketingzwecken mit ausgewählten Werbepartnern wie z.B. LinkedIN, Google und Meta. Hierfür darf die Vogel Communications Group die genannten Daten gehasht an Werbepartner übermitteln, die diese Daten dann nutzen, um feststellen zu können, ob ich ebenfalls Mitglied auf den besagten Werbepartnerportalen bin. Die Vogel Communications Group nutzt diese Funktion zu Zwecken des Retargeting (Upselling, Crossselling und Kundenbindung), der Generierung von sog. Lookalike Audiences zur Neukundengewinnung und als Ausschlussgrundlage für laufende Werbekampagnen. Weitere Informationen kann ich dem Abschnitt „Datenabgleich zu Marketingzwecken“ in der Datenschutzerklärung entnehmen.
Falls ich im Internet auf Portalen der Vogel Communications Group einschließlich deren mit ihr im Sinne der §§ 15 ff. AktG verbundenen Unternehmen geschützte Inhalte abrufe, muss ich mich mit weiteren Daten für den Zugang zu diesen Inhalten registrieren. Im Gegenzug für diesen gebührenlosen Zugang zu redaktionellen Inhalten dürfen meine Daten im Sinne dieser Einwilligung für die hier genannten Zwecke verwendet werden. Dies gilt nicht für den Datenabgleich zu Marketingzwecken.
Recht auf Widerruf
Mir ist bewusst, dass ich diese Einwilligung jederzeit für die Zukunft widerrufen kann. Durch meinen Widerruf wird die Rechtmäßigkeit der aufgrund meiner Einwilligung bis zum Widerruf erfolgten Verarbeitung nicht berührt. Um meinen Widerruf zu erklären, kann ich als eine Möglichkeit das unter https://contact.vogel.de abrufbare Kontaktformular nutzen. Sofern ich einzelne von mir abonnierte Newsletter nicht mehr erhalten möchte, kann ich darüber hinaus auch den am Ende eines Newsletters eingebundenen Abmeldelink anklicken. Weitere Informationen zu meinem Widerrufsrecht und dessen Ausübung sowie zu den Folgen meines Widerrufs finde ich in der Datenschutzerklärung.
Wie sich die Daten im IoT optimieren lassen
Bild 2: Unterschiedliche Datenpfade in Mobilfunknetzen für das Internet der Dinge ( IoT).
(Bild: Anritsu)
Bild 3: RRC-Trennungs- und Wiederherstellungsverfahren.
(Bild: Anritsu)
IoT-Anwendungen mit sehr geringen Datenmengen, wie das Ablesen der Wassermenge von einer Wasseruhr im Keller eines Gebäudes, verwenden normalerweise NB-IoT, die ebenfalls eine geringe Übertragungsbandbreite aufweist. Wenn ein IPv6-Header (mindestens 40 Bytes) für die Verkapselung verwendet wird, kann es sein, dass die Header einen erheblichen Teil der Benutzerdaten für die Übertragung benötigen.
Wenn zusätzlich ein kompletter Überbringer von Funkdaten jedes Mal dann für die Übertragung der Daten eines Gerätes benötigt wird, führt dies wiederum zu einem beträchtlichen Zeitanteil für die Verbindung, was sich auf die Batterielebensdauer des Gerätes auswirkt. Eine solche Übertragung wird ineffizient. Daher sind Verfahren zu entwickeln, die die Übertragung effizienter gestalten, um den Vorgaben von IoT-Anwendungen zu genügen.
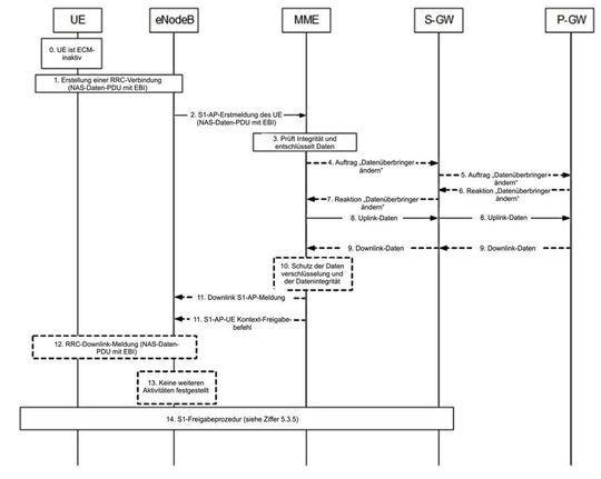
Das Bild 2 zeigt verschiedene Datenpfade in einer IoT-Netzwerkinfrastruktur, bei der die Optimierung der Datenübertragung sowohl auf Benutzer- als auch auf Steuerungsebene erfolgt. Wird auf Benutzerebene EPS- optimiert (Optimierung der eingebetteten physischen Systeme), ermöglicht die Unterstützung der Benutzerdatenübertragung, ohne dass ein neuer Zugangsschicht-Kontext zwischen dem eNodeB im E-UTRAN-Zugangsnetz und dem Nutzerendgerät (UE) erstellt werden muss.
Die erste Vorbedingung ist, dass zunächst Access-Stratum-Träger und Sicherheitskontexte im Netzwerk und in den Nutzerendgeräten erstellt werden müssen. Anschließend wird die Radio-Resource-Control-Verbindung (RRC) getrennt. Dazu kommt ein Verfahren zum Trennen von Verbindungen (Bild 3) zum Einsatz. Vorteil ist, dass das Nutzerendgerät keine neuen Stratum-Träger und Sicherheitskontexte erstellen muss: Es stellt die Access-Stratum-Informationen wieder her, die während des Trennens gespeichert wurden. Diese Optimierung berücksichtigt die Tatsache, dass Benutzerdaten über die standardmäßige Schnittstelle S1-U zwischen dem eNodeB im E-UTRAN-Zugangsnetz und dem SGW-Gateway übertragen werden.
Bild 5: Übersicht der EPS-Optimierung für das mobilfunkgestützte IoT.
(Bild: Anritsu)
Die EPS-Optimierung auf Steuerungsebene überträgt die Daten in Non-Access Stratum PDUs. Die Benutzerdaten werden an Signalisierungsmeldungen angeheftet, die zwischen dem Nutzerendgerät und dem MME-Modus übertragen werden, ohne die Erstellung eines Funküberbringers für Daten auszulösen. Es wird sowohl die Übertragung von IP- als auch von Nicht-IP-Daten unterstützt. IP-Daten werden über die SGW- und PGW-Gateways übertragen, wohingegen Nicht-IP-Daten über die SCEF (Service Capability Exposure Function) übertragen werden, was die zugrundeliegenden IoT-Dienste abstrahiert oder aber über einen Point-to-Point-SGi-Tunnel zwischen dem PDN-Gateway und dem IoT-Anwendungsserver. Im Falle der Übertragung von IP-Daten wird durch IP-Header-Komprimierung (ROHC) eine weitere Effizienzsteigerung erreicht. Im Bild 4 ist ein Beispiel für die Datenübertragung mobilen Ursprungs mit Optimierung der Steuerungsebene. Die Benutzerdaten sind in einer Non-Access Stratum-PDU enthalten, die an die RRC-Meldung angehängt ist.
Die Unterstützung der Optimierungen von Steuerungsebene und Benutzerebene wird in Signalisierungsmeldungen angegeben, sowohl auf der Nutzerendgerät- als auch auf Netzwerkseite. Sowohl Nutzerendgerät als auch Netzwerk unterstützen Optimierungen auf Steuerungsebene als auch auf Benutzerebene. Bei EPS-Optimierungen kann das Nutzerendgerät die Unterstützung für die EPS-Optimierung der Steuerungsebene, die EPS-Optimierung der Benutzerebene, die Verbindung Anfügen ohne PDN, die Datenübertragung über S1-U-Schnittstelle und Header-Komprimierung anzeigen.
Testhardware für die Datenübertragung
Bild 6: Der Radio Communication Analyser MT8821C von Anritsu.
(Bild: Anritsu)
Bild 7: Ansicht der Signalisierungsmeldungen im Radio Communication Analyser MT8821C von Anritsu.
(Bild: Anritsu)
Entwickler müssen die Datenübertragung zwischen IoT-Geräten und IoT-Anwendungsservern testen und messen. Es spielt keine Rolle, ob das während des Entwicklungszyklus des IoT-Geräts oder in der Phase des Testens einer direkten IoT-Anwendung erfolgt. Das Testgerät sollte das Mobilfunk-IoT-Netz simulieren, welches ein Funknetz mit Direktverbindung zur Anwendungs-Infrastruktur zur Verfügung stellen kann.
Der Radio Communication Analyser MT8821C von Anritsu bietet Simulations- und Messkapazitäten zum Test von Cat-M1- und NB-IoT-Geräten (Bild 6). Außerdem misst der Analysator das HF-Leistungsspektrum der verbundenen Geräte, wobei er die Vorteile einer direkten IP-Verbindung vom Messobjekt (DUT) zum Anwendungsserver bietet. Über die Signalverlaufskurve findet der Anwender während der Registrierung aufgetretene Fehler oder verfolgt das Signalisierungsverfahren während des Tests.
Bild 8: Ping-Funktion für die End-to-End-Prüfung der Datenkonnektivität.
(Bild: Anritsu)
Zusätzlich zeigt der Sequenzmonitor den aktuellen Status der Verbindung zwischen einem simulierten Netzwerk mit dem MT8821C und einem Prüfobjekt an. Der UE-Bericht liefert Informationen zu IMSI, IMEI und zum PDN-Typ des verbundenen Geräts. Die Registrierkarte IP-Daten auf dem Bildschirm des Messgerätes bietet direkten Zugriff auf die Ping- und die iPerf-Funktionalität. Der Benutzer kann die IP-Verbindung sowie die End-to-End-Datenverbindung zwischen dem Anwendungsserver des MT8821C und dem Subjekt testen oder das Downlink/Uplink-Streaming zum Testen des Datendurchsatzes von IP-Daten auslösen.
Protokoll über die Signalisierung
Bild 9: Trace Log Viewer mit Ansicht der in der Signalisierungsmeldung verkapselten Uplink-Meldungen.
(Bild: Anritsu)
Im Anschluss an die Simulation kann sich der Benutzer ein ausführliches Signalisierung-Protokoll anzeigen lassen, wozu die externe Anwendung „Trace Log Viewer“ von Anritsu dient. Das angeführte Beispiel (Bild 9) zeigt ein in ESM eingebundenes Uplink-IP-Paket: Die ESM DATA TRANSPORT-Signalisierungsmeldung. Details des IP-Pakets, wie IP-Version, Protokoll, Quell- und Zieladresse, Nutzdaten des Pakets sowie weitere Elemente lassen sich von einem HEX-String decodieren, der sich im Trace Log befindet.
Dieser Artikel stammt von unserem Partnerportal Elektronikpraxis. Verantwortlicher Redakteur: Hendrik Härter
* Martin Varga arbeitet als Field Application Engineer bei Anritsu.